Storia dell'educazione (MZ)
- A.A. 2024/2025
- CFU 8, 8(m)
- Ore 48, 48(m)
- Classe di laurea L-19, L-19(m)
Nessuno
Il corso si propone di ricostruire le vicende educative e scolastiche che hanno caratterizzato la nostra penisola nel corso dell'età moderna e il ruolo esercitato dalle istituzioni religiose, politiche e culturali
nel rinnovamento delle pratiche didattiche e nella evoluzione dei modelli formativi. Saranno inoltre presentati gli indirizzi di fondo e la fortuna di taluni tra i maggiori testi pedagogici e trattati di educazione che hanno visto la luce in Italia dall'età umanistica e rinascimentale alla stagione rivoluzionaria e napoleonica (XV-XIX secolo). Specifica attenzione, infine, sarà riservata allo studio dell'evoluzione della figura del maestro/educatore nel corso dei secoli ed in rapporto ai diversi contesti socio-culturali. La parte conclusiva del corso presenterà infine il ruolo svolto dall'Università italiana nel corso del Novecento nella formazione della classe dirigente ed in particolare del corpo docente.
Parte prima: Istituzioni, pratiche e modelli formativi tra cultura, religione e politica
Programmi e metodi di insegnamento della scuola umanistica
Il ruolo esercitato dal Concilio di Trento (1545-1563) nel rinnovamento dell'educazione cristiana in Italia e in Europa
L'alfabetizzazione di massa agli albori dell'età moderna grazie alle cosiddette Scuole della Dottrina Cristiana
Cura pastorale, rinnovamento dei costumi ed educazione della gioventù nella Milano di Carlo Borromeo
Le istituzioni e le iniziative educative e scolastiche create dagli ordini religiosi tra Cinque e Seicento in Italia e in Europa
La politica scolastica degli Stati assolutistici del Settecento.
Scuola e istruzione pubblica in Italia durante la fase giacobina e napoleonica
Parte seconda: La trattatistica sull'educazione e sull'insegnamento
Relativamente alla trattatistica educativa, saranno presi in esame i seguenti autori e le seguenti opere:
Pier Paolo Vergerio e il De ingenuis moribus et liberalibus adulescentiae studiis (1402)
Maffeo Vegio da Lodi e il De educatione liberorum et eorum claris moribus (1444)
Alessandro Piccolomini e il dialogo Raffaella o della Creanza delle donne (1540)
Silvio Antoniano e i Tre libri dell'educazione christiana dei figliuoli (1584)
Scipione Maffei e il Parere sul migliore ordinamento della R. Università di Torino (1718)
Gaetano Filangieri e il trattato Delle leggi che riguardano l'educazione, i costumi e l'istruzione pubblica (1785)
Girolamo Bocalosi e il trattato Dell'educazione democratica da darsi al popolo italiano (1796)
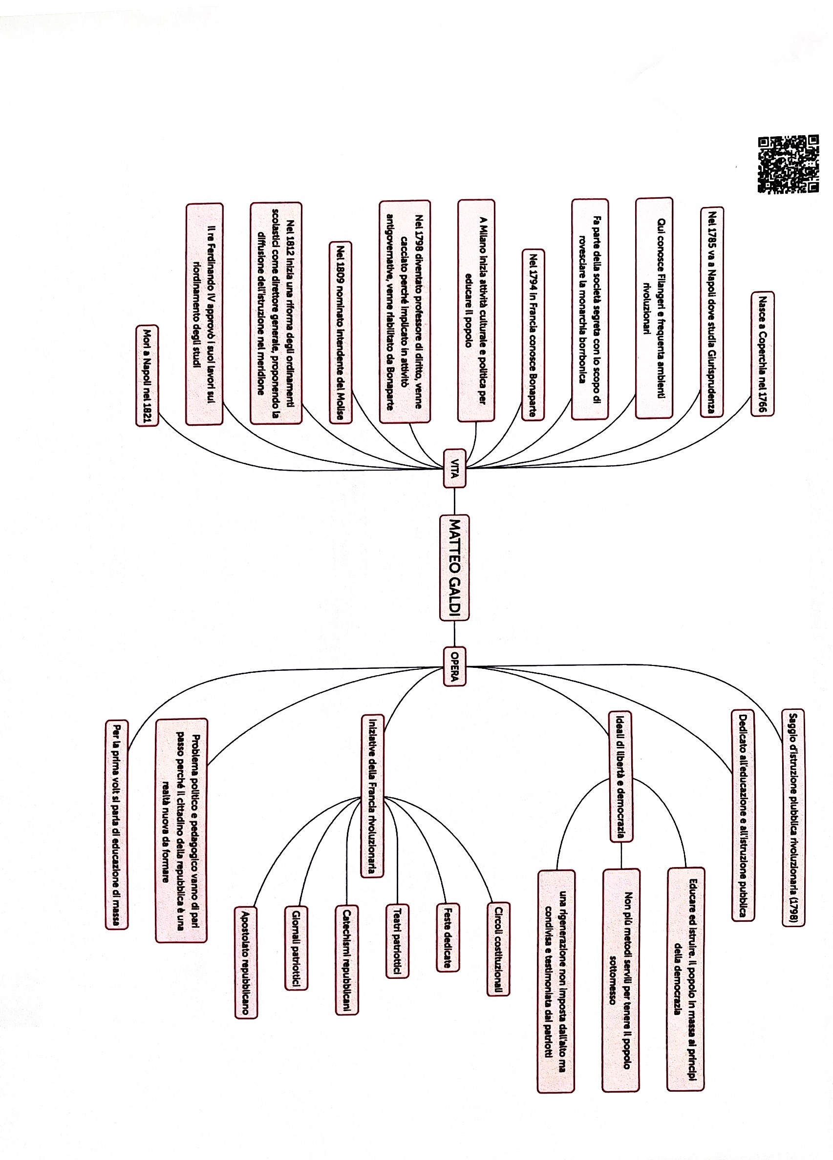
Matteo Galdi e il Saggio d'istruzione pubblica rivoluzionaria (1798)
Parte terza: L'Università italiana nel Novecento e la formazione della classe dirigente e del corpo docente.
1. (A) R. Sani, R., Storia dell'educazione e delle istituzioni scolastiche nell'Italia moderna FrancoAngeli, Milano, 2015 » Pagine/Capitoli: pp. 13-21, 27-37, 55-62, 93-99, 111-124,137-230, 259-343
2. (A) Pomante, L., L'Università italiana nel Novecento. Nuovi itinerari storiografici e inediti percorsi di ricerca Franco Angeli, Milano, 2020 » Pagine/Capitoli: pp. 7-196 (integralmente)
Altre informazioni / materiali aggiuntivi
Tanto gli studenti frequentanti, quanto quelli non frequentanti, sono tenuti a studiare integralmente i testi adottati per affrontare l'esame di profitto (non sono previsti testi aggiuntivi per i non frequentanti).
-
Lezioni frontali partecipate che hanno lo scopo di presentare ed esaminare principali argomenti del corso.
Prova intermedia scritta con domande a risposta aperta sulla parte prima del programma. La prova sarà volta a valutare il livello di conoscenza dei contenuti raggiunto (40%), l'uso appropriato del linguaggio specialistico della storia dell'educazione (30%) e le capacità di rielaborazione delle informazioni in un testo di lunghezza predeterminata (30%).
Gli argomenti della prova intermedia non saranno più oggetto d'esame per chi l'avrà superata e l'esito ottenuto (in trentesimi) farà media con quello della prova finale che consisterà in un colloquio orale sulla parte seconda e sulla parte terza del programma. Chi non avrà partecipato alla prova intermedia o non avrà superato la prova intermedia dovrà sostenere l'esame oralmente sull'intero programma.
La prova di accertamento orale potrà essere sostenuta solo dopo aver rispettato l'obbligo di frequenza del Laboratorio (regola valida solo per gli studenti dell'indirizzo nido).
Inglese
Italiano
